|
政策法规 |
当前位置:首页>政策法规 |
商务部 交通运输部 工商总局 质检总局 外汇局关于做好自由贸易试验区第三批改革试点经验复制推广工作的函
发布时间:2017-09-04
商务部 交通运输部 工商总局 质检总局 外汇局关于做好自由贸易试验区第三批改革试点经验复制推广工作的函
建设自由贸易试验区(以下简称自贸试验区)是党中央、国务院在新形势下全面深化改革和扩大开放的一项战略举措。一段时间以来,自贸试验区制度创新成果丰硕,已集中向全国复制推广了两批改革试点经验。近期,上海、广东、福建、天津4省市和有关部门按照党中央、国务院部署,持续加快政府职能转变,探索体制机制创新,主动服务国家战略,加大压力测试和风险防控,推动自贸试验区在投资、贸易、金融等方面大胆探索,形成了新一批改革创新成果。
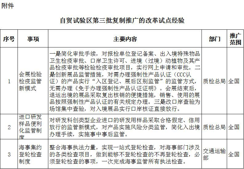
经商相关部门同意,自贸试验区第三批改革试点经验包括“会展检验检疫监管新模式”“进口研发样品便利化监管制度”“海事集约登轮检查制度”“融资租赁公司收取外币租金”“市场主体名称登记便利化改革”等5项内容,将向全国范围内复制推广。
请各地高度重视复制推广自贸试验区改革试点经验的重大意义,将复制推广工作作为贯彻新发展理念、推进供给侧结构性改革、进一步深化改革和扩大开放的重要举措,强化组织机制保障,落实主体责任,加强监督检查,确保改革试点经验落地生根、取得实效,持续释放改革红利,打造法治化、国际化、便利化的营商环境。复制推广工作中遇到的重大问题,要及时报告。
附件:自贸试验区第三批复制推广的改革试点经验
商务部 交通运输部 工商总局 质检总局 外汇局
2017年7月26日

